1945年英美财政贷款谈判及档案材料分析
【摘要】文章主要利用已解密的原始档案——《英国海外政策文件集》和《美国对外政策文件集》对1945年下半叶英美两国在华盛顿举行的财政贷款谈判做以述评。二战结束后,美国突然停止了租借援助使得本已受战争摧残的英国经济步履维艰,财政濒临崩溃,不得不再次向美国求援,而美国则充分利用这次谈判之机迫使英国不断妥协、退让,最终英国几乎答应了美国的全部要求。至此,美国也基本实现了构建以其为主导的战后世界经济新秩序的夙愿。
【关键词】原始档案; 英国; 美国; 贷款谈判;

郑重声明:部分文章来源于网络,不代表本站观点,仅作为参考,如果网站中图片和文字侵犯了您的版权,请联系我们处理!
上一篇:大萧条时期的美国金融改革及其影响
下一篇:墨西哥私有化改革与其外债的博弈
相关推荐
最新更新
猜你喜欢
关注我们

当代时讯
中国历史
世界历史
历史典故
历史百科
野史秘闻
民间故事
神话传说
民俗文化
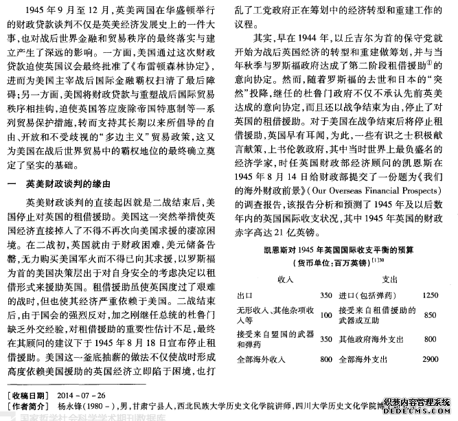
网站首页